智能高壓變頻脈沖電源系統,是江蘇一品環保科技有限公司聯合國內著名高校電力電子研究中心,組織多名來自除塵電源企業的資深研究人員和海歸博士研究生,歷時四年,應用自動控制技術、電力電子技術、通信技術、計算機技術的新科研成果,自主開發的具有自主知識產權的智能高壓變頻脈沖電源系統,采用基于模糊數學與神經網絡的智能控制模式,真正實現降低電除塵器能耗、提高電除塵器收塵效率,除塵效率明顯高于市場上現有的傳統工頻和高頻除塵電源。
一、原理結構
主站監控系統+高低壓電源系統+除塵本體

智能高壓變頻脈沖電源系統能實現對電除塵器高低壓設備的供電控制、故障保護、優化控制和遠程通訊,能夠向電除塵器本體電場提供純直流或幅度、寬度、頻率、周期靈活可變的高頻脈沖供電波形,在提高除塵效率、降低粉塵排放的同時較大幅度地降低電除塵器的運行能耗,保證電除塵器始終運行在較佳狀態。與現有技術相比,可降低電除塵器出口粉塵排放30%~70%,同時平均降低電除塵器高壓運行能耗70%以上。
|
|
|
|
二、技術優勢:
模糊數學+神經網絡專家控制系統 |
多控制器并行控制系統 |
|
|
更高運行電壓和更大輸入功率 |
電源轉換效率高 |
|
|
![]() |
![]() |
![]() |
![]() |
|
|
? 采用多種電場供電技術
? 采用高低壓優化控制系統
? 采用高標準的電磁兼容技術
? 采用實時工況雙閉環優化控制系統
節能特性:
采用此電源系統可以降低電除塵器能耗、提高電除塵器收塵效率:

應用行業:
? 火力發電
? 冶金冶煉
? 石油化工
? 水泥建材
更高的運行電壓和更大的輸入功率
與工頻50Hz高壓電源相比,新型電源系統純直流供電時的輸出電壓紋波通常小于5%,遠低于工頻電源35%-45%的紋波百分比;其閃絡電壓高,運行電壓可達普通工頻電源的1.3倍,使電除塵器能夠保持在接近火花臨界點電壓運行;運行電流可達普通工頻電源的1.5倍,在同樣的電場里,增大有效功率的輸入,減少粉塵排放,提高除塵效率。純直流供電模式適用于除塵器前級電場等粉塵濃度較大的應用場合,可以有效地改善由于粉塵濃度過大而導致電暈封閉的現象。
電源轉換效率高
新型電源系統采用三相輸入,轉換效率及輸入功率因素較高,一般在0.9以上。由于電源的轉換效率高,損耗小,紋波系數小,電源自身更加節能。同時,無缺相損耗,對電網的諧波污染明顯減少。
模糊數學+神經網絡專家控制系統
新型電源系統以模糊數學和神經網絡控制方法為基礎,建立完善的專家控制系統,徹底改變了傳統電除塵控制器的控制方式,大幅提高新型電源系統智能化水平。
多控制器并行控制系統
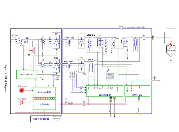
新型電源系統通過采用強大的多32位處理器并行處理架構,搭建了新型電源系統的核心硬件平臺(見圖),使產品的總體性能和軟件升級能力有了顯著提升。

采用多種電場供電技術
新型電源系統可以根據電場運行工況優化控制策略,向電場輸出周期、頻率、幅度、寬度靈活可變的脈沖供電波形,間歇運行時,電源的脈沖寬度和脈沖電流均可單獨調整,并且在較短的脈沖持續時間內達到更高的除塵器電壓峰值,增強粉塵的荷電收塵效果,在脈沖關斷時間內,維持電場的收塵過程。新型電源系統根據工況的變化,自動調整送入電除塵器電場內的運行電壓,充分利用R、L、C暫態過程的規律,充分利用電除塵器自身電感與電容的儲能特性,較大限度地提高運行電壓、降低運行電流,在維持或略提高除塵效率的前提下,大幅度降低電除塵器的運行電耗。
大功率IGBT逆變整流技術
將大功率IGBT逆變整流技術應用在電除塵器的供電控制中,與傳統的工頻可控硅調壓型電源相比,可以實現對電除塵電源輸出波形和周期等參數的大范圍調節,輸出更加適合當前工況的供電波形,具有更加靈活快速的火花控制特性,電壓恢復快速靈敏。
新型電源系統采用PWM脈寬調制技術,相比采用PFM調制技術的諧振式高頻電源更容易實現大功率,可設計實現額定輸出電流2.0A以上規格電源。
采用高低壓優化控制系統
新型電源系統實現了高壓和低壓控制聯動功能,能實現降功率振打或停電振打,大幅提高振打效果。
采用實時工況雙閉環優化控制系統
新型電源系統實現了以煙氣物理量和設備電參量為反饋的實時智能閉環控制和參數動態優化,大幅提高提效節能效果。
主站監控系統是一個可靠、安全、易于操作的電除塵器監控管理平臺,實現了以煙氣物理量和電控電參量為反饋的智能閉環控制和參數動態優化,實現了界面操作及數據管理一體化,為電除塵器的安全、高效運行提供了有力保障。


高低壓電源系統:
高低壓電源系統分為高壓電源系統和低壓電源系統,主要由高低壓一體電除塵器電源及控制裝置和高頻整流變壓器組成。高壓電源系統以高頻開關逆變整流技術為基礎,實現AC-DC-AC-DC的電源變換過程,為靜電除塵器正常運行提供所需的直流高壓電源或脈沖高壓電源,為系統核心部分。低壓電源系統提供電除塵器其它輔助設備工作電源。

三、技術參數
Technical Parameters
? 輸入電源:三相AC 380V±10%,50Hz±2.0Hz
? 額定輸出直流電壓: 72kV
? 額定輸出直流電流: 2000mA
? 通訊接口:RS-485 /以太網
? 裝置柜體尺寸:600x800x2200(長x寬x高)
? 使用環境溫度:控制裝置周圍環境溫度為-5℃~+40℃,高頻整流變壓器周圍環境溫度不高于+40℃,不低于變壓器油規定的凝點溫度。












